| নং | শিরোনাম | সেবার ধাপ | কার্যকলাপ |
|---|---|---|---|
| | |||
| ১ | থামায় মামলা করা যায় | দেখুন | |
| ২ | মামলার তদন্ত করা | দেখুন | |
| ৩ | আগ্নেয়াস্ত্র জমা রাখা | দেখুন | |
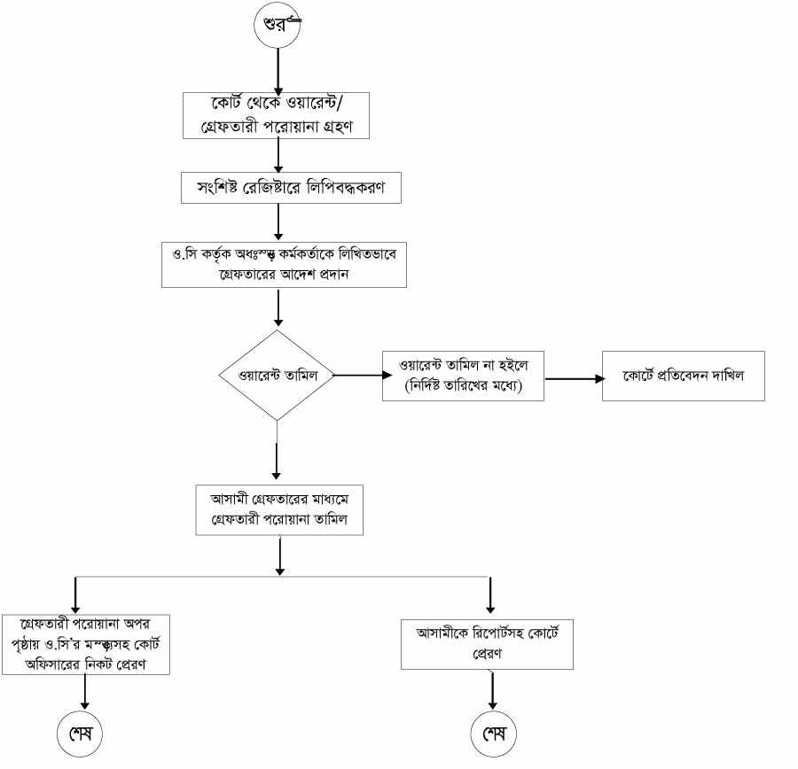
| ৪ | ওয়ারেন্ট তামিল | দেখুন | |
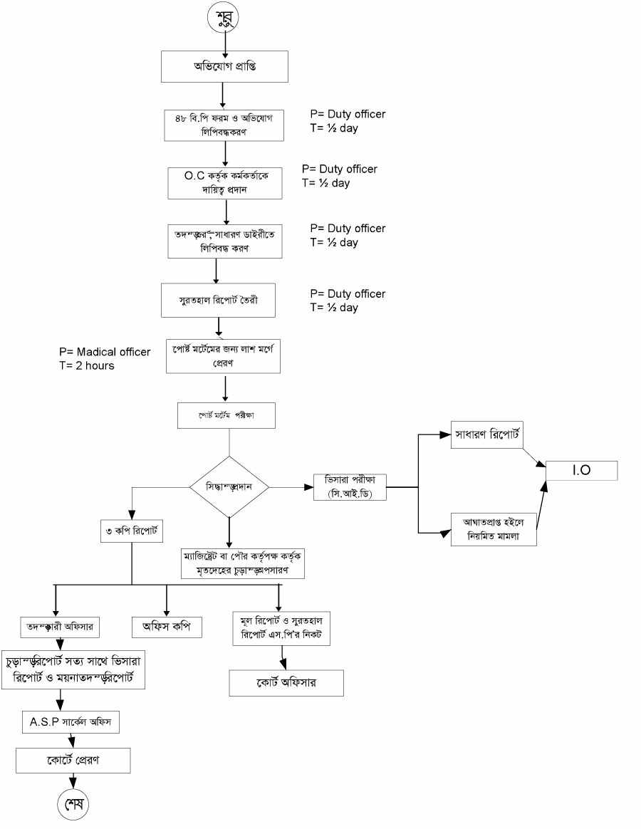
| ৫ | অপমৃত্যু মামলা | দেখুন | |
| ৬ | দন্ডবিধি ১৫৪ ধারা | দেখুন | |
| ৭ | সাধারণ ডায়েরীর প্রক্রিয়া | দেখুন | |
| ৮ | থানার নন এফ আই আর মামলার প্রক্রিয়া | দেখুন |